2025-03-21 09:36:50天下手游网
本站 3 月 20 日消息,中国载人航天今日发布月球遥感卫星项目中标公告,该项目编号 2545STCZB0206、中标人为中国空间技术研究院。公告原文内容如下:
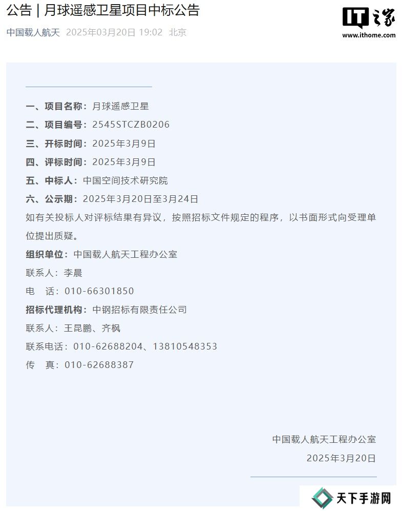
一、项目名称:月球遥感卫星
二、项目编号:2545STCZB0206
三、开标时间:2025 年 3 月 9 日
四、评标时间:2025 年 3 月 9 日
五、中标人:中国空间技术研究院
六、公示期:2025 年 3 月 20 日至 3 月 24 日如有关投标人对评标结果有异议,按照招标文件规定的程序,以书面形式向受理单位提出质疑。
组织单位:中国载人航天工程办公室
联系人:李晨
电话:010-66301850
招标代理机构:中钢招标有限责任公司
联系人:王昆鹏、齐枫
联系电话:010-62688204、13810548353
传真:010-62688387
中国载人航天工程办公室
2025 年 3 月 20 日

本站查询中国载人航天官方网站获悉,根据载人月球探测工程规划,中国载人航天工程办公室组织将月球遥感卫星产品研制,该产品主要用于获取月球低纬区域高精度地形地貌、主要矿产资源分布和标志性矿物等信息,支持我国实施首次载人登月及后续任务。

声明:本文内容及配图由入驻作者撰写或者入驻合作网站授权转载。文章观点仅代表作者本人,不代表本站立场。文章及其配图仅供学习分享之
新品榜/热门榜